đ Documentation de la base de donnĂ©es Firebase

Cette documentation dĂ©crit la structure de la base de donnĂ©es Firebase utilisĂ©e dans le cadre de notre application dâobservation de la biodiversitĂ©.
La base est divisée en deux grandes parties :
- LâĂ©laboration de protocoles dâobservation et la gestion des accĂšs, permettant de structurer les campagnes dâobservation, de gĂ©rer les utilisateurs et les formulaires.
- La sauvegarde et la visualisation des observations, qui concerne lâenregistrement des donnĂ©es terrain, quâelles soient protocolaires ou spontanĂ©es, ainsi que leur traitement (validation, typage, etc.).
đ§© Partie 1 : Ălaboration de protocoles et gestion des accĂšsâ
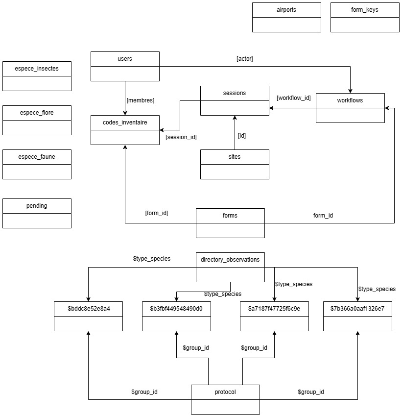
usersâ
- Contient les comptes utilisateur de lâapplication (observateurs ou validateurs).
- Référencé via :
[membres]danscodes_inventaire[actor]dansworkflows
formsâ
- Contient les formulaires utilisés pour les observations.
- Référencé via :
[form_id]danscodes_inventaire(observations spontanées)[form_id]dansworkflows(construction des protocoles)
workflowsâ
- ReprĂ©sente un protocole dâobservation composĂ© de plusieurs
forms. - Contient :
[form_id]: liste deformsconstituant le protocole[actor]: liste deusersadministrateurs (validateurs)
sitesâ
- Représente une parcelle de terrain observée.
- Référencé via
[id]danssessions
sessionsâ
- Définit une période d'observation sur un ou plusieurs
sitesvia plusieursworkflows. - Contient :
[workflow_id]: liste desworkflowsassociés[id]: liste dessitesconcernés
codes_inventaireâ
- ReprĂ©sente un inventaire dâobservation avec accĂšs aux
formsetsessions. - Contient :
[membres]: liste dâusers[session_id]:sessionsconcernĂ©es[form_id]:formsdisponibles
- â ïž Les dates des
sessionsdoivent ĂȘtre incluses dans la plage de dates ducodes_inventaire.
đŸ Partie 2 : Sauvegarde et visualisation des observationsâ
directory_observationsâ
- RĂ©fĂ©rentiel des types dâespĂšces et leurs traductions multilingues.
- Référencé via
$type_speciesdans les collections$<type_species>
protocolâ
- Contient les informations générales liées à une observation protocolaire.
- Référencé via
$group_iddans les collections$<type_species>
$<type_species> (collections dynamiques)â
- Contiennent les observations classĂ©es par type dâespĂšce.
- Contiennent :
$type_species: rĂ©fĂ©rence Ădirectory_observations$group_id: (optionnel) rĂ©fĂ©rence Ăprotocolsi observation protocolaire
pendingâ
- Contient les observations non validĂ©es dâutilisateurs non rĂ©fĂ©rencĂ©s dans
workflows. - Ces observations doivent ĂȘtre validĂ©es par un administrateur pour ĂȘtre transfĂ©rĂ©es dans
protocolet$<type_species>.
đż Collections auxiliairesâ
espece_insectes, espece_faune, espece_floreâ
- Listes des espÚces référencées dans l'application.
âïž Collections non utilisĂ©esâ
airports, form_keysâ
- Ces collections avaient des usages antérieur mais ne sont maintenant plus utilisées et seront supprimé prochainement